| Specification |
|
Item |
Specification |
|
|
Rated voltage |
12 V, 1.2 kW |
|
|
The number of pinion teeth |
11 |
|
|
Performance [No-load, 11 V] |
Ampere |
Max. 70 A |
|
Speed |
Min. 2,400 rpm |
|
|
Item |
Specification |
|
|
Rated voltage |
12 V, 1.4 kW |
|
|
The number of pinion teeth |
13 |
|
|
Performance [No-load, 11.5 V] |
Ampere |
Max. 100 A |
|
Speed |
Min. 1,915 rpm |
|
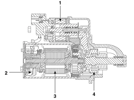
| Components |

| 1. Front bracket 2. Stop ring 3. Stopper 4. Overrun clutch assembly 5. Internal gear assembly 6. Lever |
7. Lever packing 8. Magnet switch assembly 9. Planet shaft assembly 10. Planetary gear assembly 11. Packing 12. Shield |
13. Armature assembly 14. Yoke assembly 15. Brush holder assembly 16. Rear bracket 17. Through bolt |
| Description |
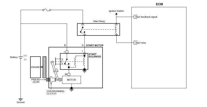
The starting system includes the battery, starter, solenoid switch, ignition switch, inhibitor switch (A/T), clutch pedal switch (M/T), ignition lock switch, connection wires and the battery cable.
When the ignition key is turned to the start position, current flows and energizes the starter motor's solenoid coil.
The solenoid plunger and clutch shift lever are activated, and the clutch pinion engages the ring gear.The contacts close and the starter motor cranks.
In order to prevent damage caused by excessive rotation of the starter armature when the engine starts, the clutch pinion gear overruns.
In conjunction with the ISG function, the starter motor must do a great deal more work. Therefore, the starter motor is configured for a significantly higher number of start cycles. The components of the starter motor have been adapted to the higher requirements.

| 1. Solenoid 2. Brush 3. Armature 4. Overrun clutch |
| Circuit Diagram |

| Removal |
| 1. |
Switch "OFF" the ignition and disconnect the negative (-) battery terminal. |
| 2. |
Remove the LH engine mounting support bracket. (Refer to Engine Mechanical System - "Engine Mounting") |
| 3. |
Remove the stater solenoid "B" terminal mounting nut (B), and then disconnect the stater cable and ST connector (A).
|
| 4. |
Remove the starter after loosening the mounting bolt (A).
|
| Installation |
| 1. |
Install in the reverse order of removal. |
| Disassembly |
| 1. |
Disconnect the M-terminal (A) on the magnet switch assembly (B).
|
| 2. |
After loosening the screws (A), detach the magnet switch assembly (B).
|
| 3. |
Loosen the through bolts (A).
|
| 4. |
Remove the brush holder assembly (A), yoke (B) and armature (C).
|
| 5. |
Remove the lever plate (B) and lever packing (A).
|
| 6. |
Remove the packing (A) and shield (B).
|
| 7. |
Disconnect the planet gear (A).
|
| 8. |
Disconnect the planet shaft assembly (or reducer assembly) (A) and lever (B).
|
| 9. |
Press the stopper (A) using a socket (B).
|
| 10. |
After removing the stop ring (A) using stop ring pliers (B).
|
| 11. |
Disconnect the stopper (A), overrunning clutch (B), internal gear (C), planet shaft (D) and/or gasket sheet (E).
|
| 12. |
Reassembly is the reverse of disassembly.
|
| Reassembly |
| 1. |
Reassemble in the reverse order of disassembly. |
| Inspection |
| Starter Solenoid Inspection |
| 1. |
Disconnect the lead wire from the M-terminal of solenoid switch. |
| 2. |
Connect the battery as shown. If the starter pinion pops out, it is working properly.
|
| 3. |
Disconnect the battery from the M terminal. If the pinion does not retract, the hold-in coil is working properly.
|
| 4. |
Disconnect the battery also from the body. If the pinion retracts immediately, it is working properly.
|
| Free Running Inspection |
| 5. |
Place the starter motor in a vise equipped with soft jaws and connect a fully-charged 12-volt battery to starter motor as follows. |
| 6. |
Connect a test ammeter (150-ampere scale) and carbon pile rheostats shown is the illustration. |
| 7. |
Connect a voltmeter (15-volt scale) across starter motor.
|
| 8. |
Rotate carbon pile to the off position. |
| 9. |
Connect the battery cable from battery's negative post to the starter motor body. |
| 10. |
Adjust until battery voltage shown on the voltmeter reads 11 and 11.5 volts. |
| 11. |
Confirm that the maximum amperage is within the specifications and that the starter motor turns smoothly and freely. [12V, 1.2 kw]
[12V, 1.4 kw]
|
| Armature |
| 12. |
Remove the starter. |
| 13. |
Disassemble the starter as shown at the beginning of this procedure. |
| 14. |
Inspect the armature for wear or damage from contact with the permanent magnet. If there is wear or damage, replace the armature.
|
| 15. |
Check the commutator (A) surface. If the surface is dirty or burnt, resurface with emery cloth or a lathe within the following specifications, or recondition with #500 or #600 sandpaper (B).
|
| 16. |
Check the commutator diameter. If the diameter is below the service limit, replace the armature.
|
| 17. |
Measure the commutator (A) runout.
|
| 18. |
Check the mica depth (A). If the mica is too high (B), undercut the mica with a hacksaw blade to the proper depth. Cut away all the mica (C) between the commutator segments. The undercut should not be too shallow, too narrow, or v-shaped (D).
|
| 19. |
Check for continuity between the segments of the commutator. If an open circuit exists between any segments, replace the armature.
|
| 20. |
Check with an ohmmeter that no continuity exists between the commutator (A) and armature coil core (B), and between the commutator and armature shaft (C). If continuity exists, replace the armature.
|
| Starter Brush |
| 1. |
Brushes that are worm out, or oil-soaked, should be replaced.
|
| Starter Brush Holder |
| 21. |
Check that there is no continuity between the (+) brush holder (A) and (-) plate (B). If there is continuity, replace the brush holder assembly.
|
| Overrunning Clutch |
| 22. |
Slide the overrunning clutch along the shaft. Replace it if does not slide smoothly. |
| 23. |
Rotate the overrunning clutch both ways. Does it lock in one direction and rotate smoothly in reverse? If it does not lock in either direction of it locks in both directions, replace it.
|
| 24. |
If the starter drive gear is worn or damaged, replace the overrunning clutch assembly. (the gear is not available separately) Check the condition of the flywheel or torque converter ring gear if the starter drive gear teeth are damaged. |
| Cleaning |
| 1. |
Do not immerse parts in cleaning solvent. Immersing the yoke assembly and/or armature will damage the insulation wipe these parts with a cloth only. |
| 2. |
Do not immerse the drive unit in cleaning solvent. The overrun clutch is pre-lubricated at the factory and sol-vent will wash lubrication from the clutch. |
| 3. |
The drive unit may be cleaned with a brush moistened with cleaning solvent and wiped dry with a cloth. |
Kia Stinger (CK) 2018-2023 Service Manual: Driver’s attention
The driver must be cautious in the following situations because the system is limited when recognition of the lane marker is poor or limited: ►When lane and road condition is poor - It is difficult to distinguish the lane marker from road when the lane marker is covered with dust or sand. - It is difficult to distinguish the color of the lane marker from road.Kia Stinger (CK) 2018-2023 Service Manual: Console Temperature Control Actuator
Repair procedures Inspection 1. Turn the ignition switch OFF. 2. Disconnect the mode control actuator connector. 3. Verify that the mode control actuator operates to the defrost mode when 12V is connected to terminal 3 and ground to terminal 7. Verify that the mode control actuator operates to the vent mode when connected in reverse.